学校主页

[an error occurred while processing this directive]
当前位置:首页  学生工作  本科生工作

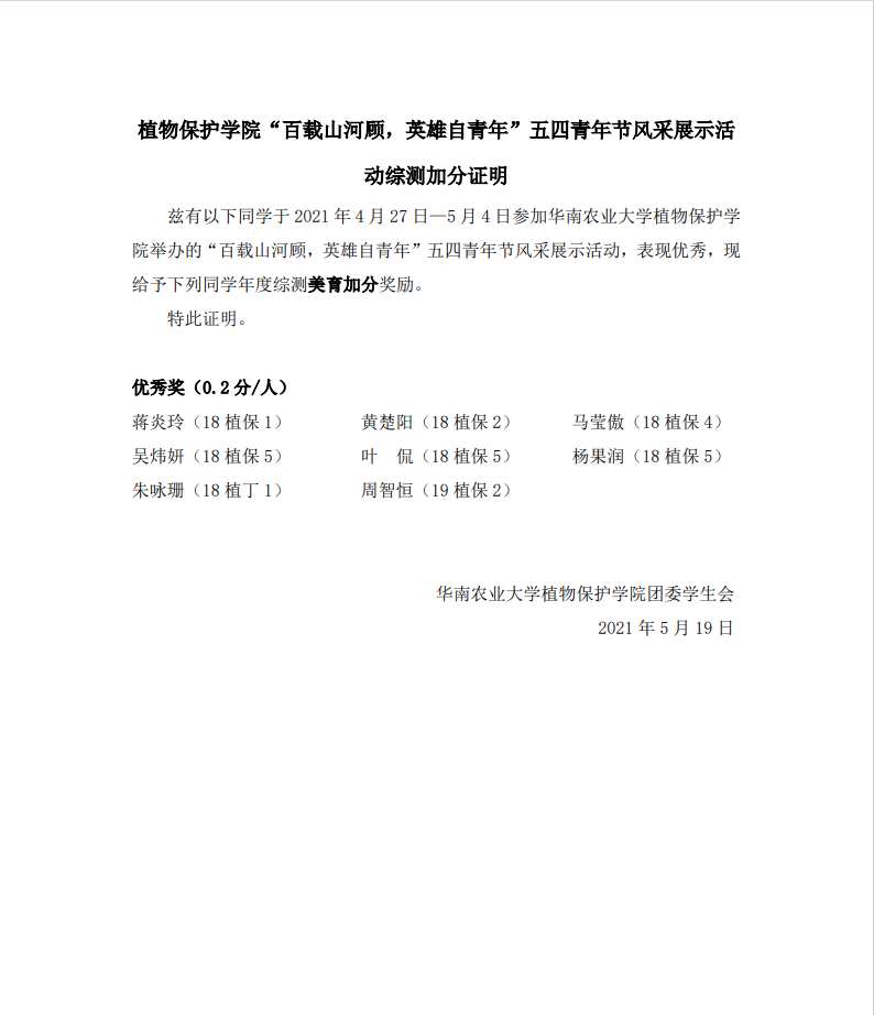
2020-2021学年度第二学期华南农业大学植物保护学院“百载山河顾,英雄自青年”五四青年节风采展示活动综测加分证明

发布者:植保团委管理员账号发布时间:2021-05-20浏览次数:559


联系我们:

党政办公室:020-85286089

教务员:020-85286091

辅导员办公室:020-85286032(研究生事务)

020-85286136(本科生事务)

邮箱:zbxy@scau.edu.cn

  • 学院公众号
  • 学院团学公众号

Copyright 2020 华南农业大学植物保护学院 版权所有

地址:广州市天河区五山路483号华南农业大学植物保护学院大楼

管理登录